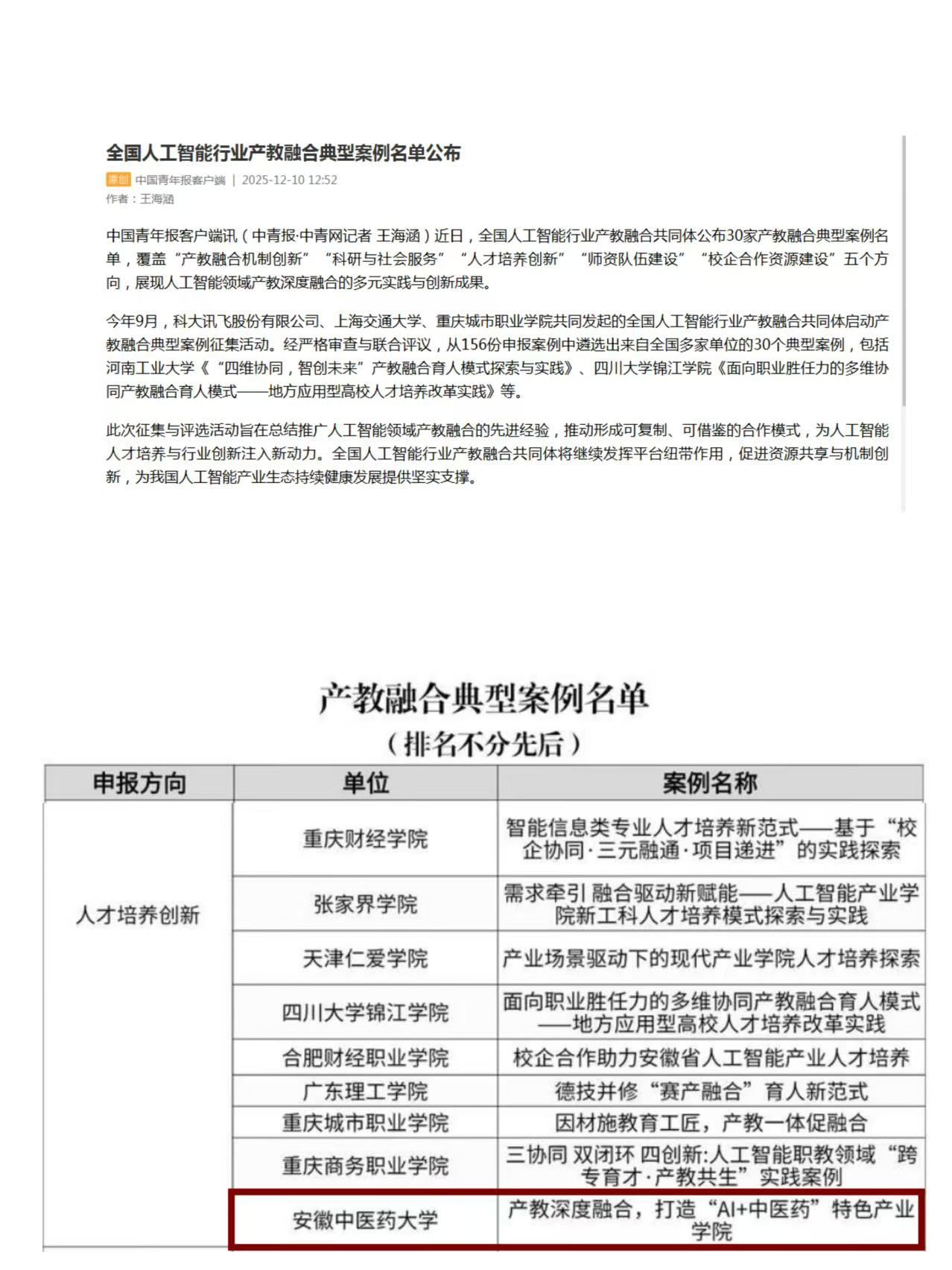
近日,全国人工智能行业产教融合共同体正式公布产教融合典型案例名单,我校报送的《产教深度融合,打造“AI + 中医药”特色产业学院》案例凭借鲜明的跨界融合特色、扎实的实践成效与显著的行业示范价值,从156个申报案例中脱颖而出,成功入选 30 个产教融合典型案例,标志着学校在中医药与人工智能交叉领域的产教融合育人探索获得全国行业认可。
作为中医药类高校,学校紧扣 “人工智能 + 中医药” 产业融合发展趋势,以产教深度融合为抓手,创新性打造特色现代产业学院。此次入选全国产教融合典型案例,是对学校育人工作的高度肯定,更是对学校持续深化产教融合改革的激励。学校将以此为契机,深入贯彻落实全国教育大会精神,认真总结 “AI + 中医药” 特色产业学院的建设经验,进一步完善校企协同育人机制,拓展合作领域、深化合作层次。同时,积极响应共同体号召,发挥典型示范引领作用,加强与各成员单位的交流互鉴,在交叉学科人才培养、师资队伍建设、产业服务等方面持续发力,为推动中医药产业现代化、赋能人工智能与中医药深度融合贡献高校力量。

全国人工智能行业产教融合共同体于2023年10月28日成立,由科大讯飞股份有限公司、上海交通大学、重庆城市职业学院牵头,联合25个省(市)174家行业企业、科研院所、普通高校和职业学校组建成立。今年 9 月,共同体启动产教融合典型案例征集活动,历经专家组严格的资格审查与联合评议,我校以聚焦中医药产业现代化需求、创新产教融合机制为主要内容的工作案例成功入选。此次入选结果同步在新华网、中国青年报等权威媒体发布,引发社会各界广泛关注。(欧阳婷/文图 高霞/审核)