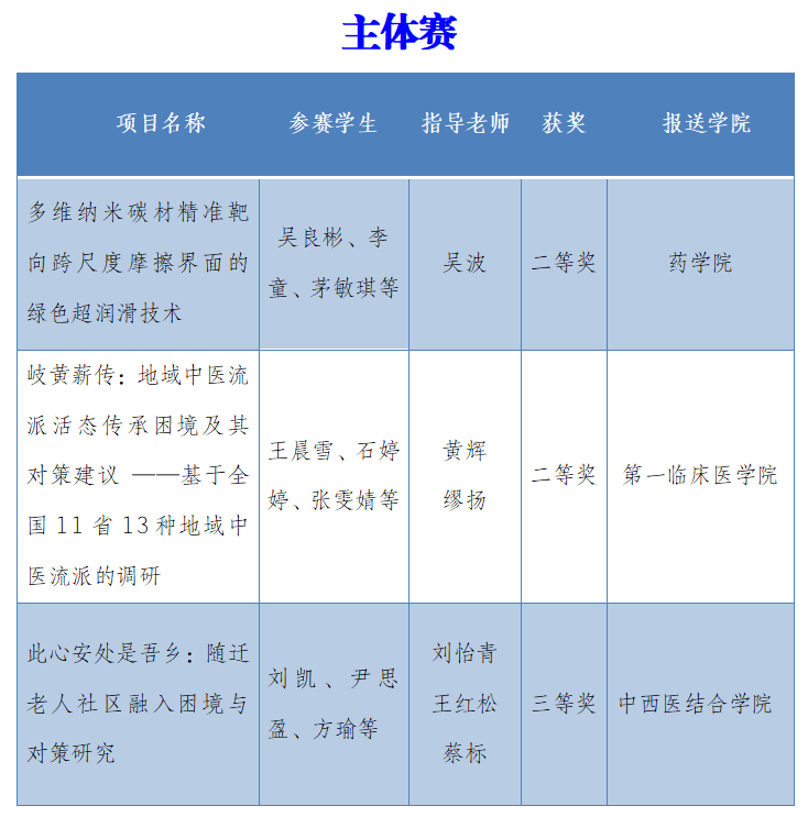
10月31日至11月3日,由共青团中央、中国科协、教育部、中国社科院、中国工程院、全国学联和江苏省人民政府共同主办,由南京大学、共青团江苏省委承办的第十九届“挑战杯”全国大学生课外学术科技作品竞赛终审决赛在南京大学圆满落幕,作为全国大学生科技创新领域的顶级赛事,吸引了全国2700余所高校、40余万件作品参赛,640件作品入围主体赛终审决赛。我校4支团队入围终审决赛,最终荣获主体赛二等奖2项、三等奖1项;“人工智能+”应用赛二等奖2项,创下我校在该项赛事全国总决赛中的历史最佳成绩!

本次获奖的四支团队,作品涵盖中医药未来发展、新材料研发、AI服务模式构建等多个前沿领域,充分体现学校学科特色与办学优势。这一优异成绩的取得,源于学校长期以来对创新创业教育工作的高度重视与系统推进,学校党委高度重视“挑战杯”赛事,决赛期间,学校党委副书记周新发亲临现场指导,勉励大家沉着自信、奋勇争先,以最佳状态展现安中大学子的风采,为参赛选手注入了强大的信心与力量。


自2024年底赛事启动以来,学校系统构建并深入实施“三三三”科创赛事工作体系,以“三个强化”明确方向、“三个融合”提升质量、“三个把关”筑牢基础,全面推进赛事组织工作科学化、系统化运行。本次赛事,我校共征集院级作品349项,推报88项参加校级评审,配备指导教师238人,覆盖学生2265人,在参赛数量和人数上达到了新高度。


此次国赛成绩的突破,是我校落实立德树人根本任务、深化创新创业教育改革、提升人才培养质量的生动体现。学校将以此次佳绩为新起点,持续完善“以赛促教、以赛促学、以赛促创”长效机制,推动创新成果与产业需求对接,激励更多安中大学子勇立潮头、敢于创新,在服务国家科技强国建设的征程中持续贡献安中大智慧与青春力量!(吴锋/文图 彭程/审核)